๐ LLM Chat - Integrated MCP Client within ContextForge Gatewayยถ
The LLM Chat feature enables interactive conversations with AI language models while leveraging tools from Virtual MCP servers. Once a virtual server is created, the user can use the integrated mcp client with agentic capabilities to test the tools.
๐ Overviewยถ
LLM Chat connects virtual servers created in ContextForge Gateway with AI models/LLMs, allowing them to use tools exposed by those servers. The system supports multiple LLM providers and provides both streaming and non-streaming response modes for flexible user experiences.
๐ Prerequisitesยถ
๐ Enable LLM Chatยถ
- Enable the LLM Chat UI and backend in your
.envfile:
โ๏ธ Configure LLM Providers via Admin UIยถ
All LLM providers are configured via the Admin UI's LLM Settings. Navigate to Admin UI โ Settings โ LLM Settings to:
- Add a Provider: Click "Add Provider" and select your provider type
- Configure Credentials: Enter API keys, endpoints, and other provider-specific settings
- Add Models: Add one or more models to the provider
- Enable Provider and Models: Toggle the provider and models to enabled state
๐ค Supported Providersยถ
| Provider Type | Description | Required Configuration |
|---|---|---|
openai | OpenAI API | API Key |
azure_openai | Azure OpenAI Service | API Key, Base URL (azure_endpoint), azure_deployment in additional_config |
anthropic | Anthropic Claude | API Key |
bedrock | AWS Bedrock | region_name in additional_config, optional AWS credentials |
ollama | Local Ollama | Base URL (default: http://localhost:11434) |
watsonx | IBM watsonx.ai | API Key, project_id in additional_config |
openai_compatible | OpenAI-compatible APIs (vLLM, LocalAI, etc.) | Base URL, optional API Key |
๐๏ธ Redis Configurations for Multi Worker Environmentยถ
# ===== Redis Connection =====
CACHE_TYPE=redis # Enable Redis
REDIS_URL=redis://localhost:6379/0 # Redis connection string
# ===== Session Management =====
LLMCHAT_SESSION_TTL=300 # Active session ownership TTL (seconds)
# Default: 300 (5 minutes)
# Higher values: More stable sessions, slower failover
# Lower values: Faster failover, more frequent TTL refreshes
# ===== Lock Configuration =====
LLMCHAT_SESSION_LOCK_TTL=30 # Lock expiry time (seconds)
# Default: 30 seconds
# Should be > typical initialization time
LLMCHAT_SESSION_LOCK_RETRIES=10 # Lock acquisition retry attempts
# Default: 10 attempts
# Total wait time = RETRIES ร WAIT
LLMCHAT_SESSION_LOCK_WAIT=0.2 # Wait between retry attempts (seconds)
# Default: 0.2 seconds (200ms)
# Total max wait: 10 ร 0.2 = 2 seconds
# ===== Chat History =====
LLMCHAT_CHAT_HISTORY_TTL=3600 # History expiry time (seconds)
# Default: 3600 (1 hour)
LLMCHAT_CHAT_HISTORY_MAX_MESSAGES=50 # Maximum messages per user
# Default: 50
# Older messages automatically trimmed
๐ฏ Getting Startedยถ
Accessing the LLM Chat Tabยถ
Navigate to the LLM Chat tab in the admin interface. The interface features two main sections:
- ๐ง Left Panel: Virtual server selection and configuration
- ๐ฌ Right Panel: Chat interface and LLM settings
Step 1: ๐ Select a Virtual Serverยถ
All the Virtual servers created in ContextForge Gateway will be displayed in the left card. Click the Refresh Servers button to reload available virtual servers, if needed. Each server card displays:
- ๐ Server name and description
- ๐ ๏ธ Number of available tools
- ๐ข Status indicators (Active/Inactive)
- ๐ Token requirement badges (for team/private servers)
Note: Team-level and private servers require authentication tokens for access.
Step 2: โ๏ธ Select Your LLM Modelยถ
After selecting a server, expand the LLM Configuration section and select your model:
- Model Selection: Choose from models configured in Admin UI โ Settings โ LLM Settings
- Temperature (optional): Adjust sampling temperature (0.0-2.0)
- Max Tokens (optional): Set maximum response tokens
Note: Models must be pre-configured in the Admin UI before they appear in the selection dropdown.
Step 3: ๐ Connect to the Chat Sessionยถ
Click the Connect button. Upon successful connection:
- โ Status badge displays "Connected"
- ๐ข Number of available tools is shown
- ๐ฆ Configuration panel auto-collapses
- โจ๏ธ Chat input area becomes active
๐ฌ Using the Chat Interfaceยถ
๐ค Sending Messagesยถ
Type your message in the text input area at the bottom of the chat panel. You can:
- โ Press Enter to send your message
- โงโ Press Shift+Enter for new lines without sending
- ๐ Input area auto-resizes as you type (up to 120px height)
๐จ Understanding Responsesยถ
Messages display in conversation format:
- ๐ค Your messages: Right side in indigo/purple gradient bubbles
- ๐ค AI responses: Left side in gray bubbles
- โ ๏ธ System messages: Centered in yellow boxes
๐ ๏ธ Tool Usageยถ
When the AI uses MCP server tools during conversations, you'll see:
- โก Tool execution indicators: Visual feedback when tools are invoked
- ๐ Tool results: Seamlessly integrated into conversation flow
- ๐ท๏ธ Tool badges: Showing which tools are actively available
๐จ Advanced Featuresยถ
๐ง Thinking Steps (if supported by the model): Some models display their reasoning process using collapsible "thinking" sections. Click to expand/collapse these sections to see the AI's thought process.
โก Streaming Responses: Responses stream in real-time by default, showing tokens as they're generated with a pulsing indicator during streaming.
๐๏ธ Managing Your Sessionยถ
๐ Viewing Active Toolsยถ
Hover over the "X tools" badge in the configuration header to see a tooltip displaying all available tools from the connected server.
๐ Disconnectingยถ
Click the Disconnect button to:
- โ End your current chat session
- ๐งน Clear conversation history
- ๐พ Release server resources
- ๐ Return to the initial state
You can reconnect anytime by selecting a server and configuring the LLM again.
๐ API Endpoints (Backend)ยถ
The LLM Chat functionality is powered by the following REST API endpoints:
POST /llmchat/connectยถ
๐ Establish a new chat session with a virtual server and LLM provider.
Request Body:
{
"user_id": "some-string",
"server": {
"url": "https://mcp.example.com/mcp",
"transport": "streamable_http",
"auth_token": "optional-jwt-token"
},
"llm": {
"model": "gpt-4o",
"temperature": 0.7,
"max_tokens": 4096
},
"streaming": false
}
/llmchat/connect validates user-supplied server URLs with SSRF protections. Under strict defaults, localhost/private addresses are rejected unless explicitly allowed (for example via SSRF_ALLOWED_NETWORKS or local development overrides).
Response:
{
"status": "connected",
"user_id": "string",
"provider": "string",
"tool_count": 5,
"tools": ["tool1", "tool2", "tool3"]
}
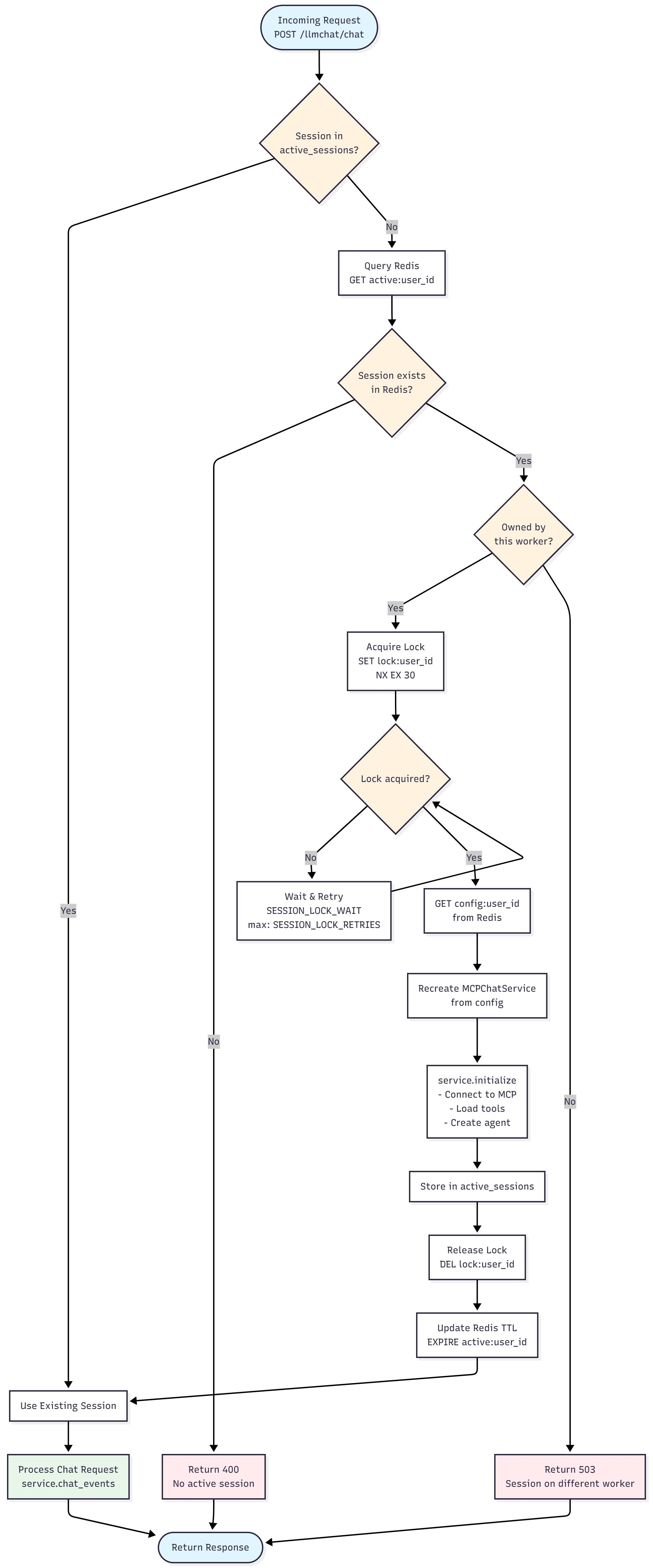
POST /llmchat/chatยถ
๐ฌ Send a message and receive a response.
Request Body:
Response (Non-Streaming):
{
"user_id": "some-string",
"response": "AI response text",
"tool_used": true,
"tools": ["tool_name"],
"tool_invocations": 1,
"elapsed_ms": 450
}
Response (Streaming): Server-Sent Events (SSE) stream with event types: token, tool_start, tool_end, tool_error, final
POST /llmchat/disconnectยถ
๐ End the chat session and clean up resources.
Request Body:
Response:
GET /llmchat/status/{user_id}ยถ
๐ Check if an active session exists for a user.
Response:
๐พ Chat History Managementยถ
The system automatically manages your conversation history:
- ๐๏ธ Redis Storage: When Redis is configured, history is persisted across sessions
- ๐ง In-Memory Storage: Falls back to memory-based storage when Redis is unavailable
- โฑ๏ธ TTL: Chat history expires after a configurable time (default: 1 hour)
- ๐ Max Messages: History is limited to 50 messages by default (configurable)
- ๐งน Automatic Cleanup: History is cleared when you disconnect
๐ง Troubleshootingยถ
โ ๏ธ Connection Issuesยถ
"No active session found":
- Ensure you clicked "Connect" after selecting a server and configuring the LLM
- Check that the server is active (not marked as "Inactive")
"Authentication required":
- For team/private servers, ensure you're logged in
- The JWT token is automatically retrieved from your session
"Failed to connect to MCP server":
- Verify the server URL is correct and accessible
- Check that the server is running and responsive
- Ensure you have the correct authentication token for private servers
โ๏ธ Configuration Errorsยถ
"API key is required":
- Provide the API key in the configuration or set the appropriate environment variable
"Invalid configuration":
- Verify all required fields for your chosen provider are filled
- Check that URLs are properly formatted
- Ensure temperature values are within valid ranges
๐ Runtime Issuesยถ
Request timeout:
- The LLM took too long to respond (default timeout: 2 minutes)
- Try reconnecting or using a simpler query
Tool execution errors:
- Some tools may fail if they're not accessible or have invalid parameters
- Error details are displayed in the chat interface
๐ก Best Practicesยถ
- ๐ฏ Server Selection: Choose servers with tools relevant to your tasks
- ๐ค Model Selection: Use appropriate models for your use case (faster models for simple tasks, more capable models for complex reasoning)
- ๐ก๏ธ Temperature Settings: Lower values (0.3-0.5) for factual responses, higher values (0.7-0.9) for creative tasks
- ๐ Session Management: Disconnect when done to free up resources
- ๐๏ธ Token Limits: Be mindful of token limits when having long conversations
- ๐ ๏ธ Tool Usage: Understand what tools are available and how they can help with your queries
๐ Security Considerationsยถ
- ๐ API Keys: Never share or expose your API keys
- ๐ Environment Variables: Store sensitive credentials as environment variables
- ๐ซ Authentication Tokens: JWT tokens are automatically managed for team/private servers
- ๐ฌ Chat History: History is isolated per user and automatically cleaned up
๐๏ธ Architecture & Technical Detailsยถ
System Architecture Overviewยถ
The LLM Chat system follows a three-tier architecture with clear separation of concerns:
โโโโโโโโโโโโโโโโโโโโโโโโโโโโโโโโโโโโโโโโโโโโโโโโโโโโโโโ
โ Frontend (UI Layer) โ
โ โโโโโโโโโโโโโโโ โโโโโโโโโโโโโโโ โโโโโโโโโโโโโโ โ
โ โ admin.html โโโโ admin.js โโโโ HTMX โ โ
โ โโโโโโโโโโโโโโโ โโโโโโโโโโโโโโโ โโโโโโโโโโโโโโ โ
โโโโโโโโโโโโโโโโโโโโโโโโโโฌโโโโโโโโโโโโโโโโโโโโโโโโโโโโโ
โ HTTP/SSE
โโโโโโโโโโโโโโโโโโโโโโโโโโดโโโโโโโโโโโโโโโโโโโโโโโโโโโโโ
โ Backend (API Layer) โ
โ โโโโโโโโโโโโโโโโโโโโโโโโโโโโโโโโโโโโโโโโโโโโโโโโ โ
โ โ llmchat_router.py (FastAPI) โ โ
โ โ โข Session Management โ โ
โ โ โข Configuration Validation โ โ
โ โ โข Request/Response Handling โ โ
โ โ โข SSE Streaming โ โ
โ โโโโโโโโโโโโโโโโโโฌโโโโโโโโโโโโโโโโโโโโโโโโโโโโโโ โ
โโโโโโโโโโโโโโโโโโโโโดโโโโโโโโโโโโโโโโโโโโโโโโโโโโโโโโโโ
โ
โโโโโโโโโโโโโโโโโโโโโดโโโโโโโโโโโโโโโโโโโโโโโโโโโโโโโโโโ
โ Service Layer (Business Logic) โ
โ โโโโโโโโโโโโโโโโโโโโโโโโโโโโโโโโโโโโโโโโโโโโโโโโ โ
โ โ mcp_client_chat_service.py โ โ
โ โ โโโโโโโโโโโโโโโโโโโ โโโโโโโโโโโโโโโโโโโโ โ โ
โ โ โ MCPChatService โ โ ChatHistory โ โ โ
โ โ โ โ โ Manager โ โ โ
โ โ โโโโโโโโโโฌโโโโโโโโโ โโโโโโโโโโโโโโโโโโโโ โ โ
โ โ โ โ โ
โ โ โโโโโโโโโโดโโโโโโโโโ โโโโโโโโโโโโโโโโโโโโ โ โ
โ โ โ MCPClient โ โ LLMProvider โ โ โ
โ โ โ โ โ Factory โ โ โ
โ โ โโโโโโโโโโโโโโโโโโโ โโโโโโโโโโโโโโโโโโโโ โ โ
โ โโโโโโโโโโโโโโโโโโโโโโโโโโโโโโโโโโโโโโโโโโโโโโโโ โ
โโโโโโโโโโโโโโโโโโโโโโโโโโโโโโโโโโโโโโโโโโโโโโโโโโโโโโโ
โ โ
โ โ
โโโโโโโโดโโโโโโโ โโโโโโโโโดโโโโโโโโโ
โ MCP Server โ โ LLM Provider โ
โ (Tools) โ โ (AI Model) โ
โโโโโโโโโโโโโโโ โโโโโโโโโโโโโโโโโโ
๐ Entire Workflowยถ
๐๏ธ Core Componentsยถ
1. Frontend Layer (admin.html + admin.js)ยถ
Responsibilities:
- ๐จ Render the LLM Chat tab UI
- ๐ก Handle user interactions (connect, send messages, disconnect)
- ๐ Manage WebSocket/SSE connections for streaming
- ๐ญ Display chat messages, tool invocations, and status updates
- ๐ฏ Provide configuration forms for LLM providers
2. API Layer (llmchat_router.py)ยถ
Core Classes & Functions:
๐ Pydantic Models:
ConnectInput: Validates connection parameters (user_id, server, llm, streaming)ChatInput: Validates chat message parameters (user_id, message, streaming)DisconnectInput: Validates disconnection requests (user_id)LLMInput: Encapsulates LLM provider configurationServerInput: Encapsulates MCP server connection details
๐ Key Functions:
build_llm_config(): Constructs LLMConfig with environment fallbacks and validationbuild_config(): Aggregates all configuration into MCPClientConfigfallback(): Implements cascading value resolution (explicit โ env โ default)
๐๏ธ Session Management:
active_sessions: Dict storing active MCPChatService instances per useruser_configs: Dict storing user configurations- Redis Integration (optional): Distributed session storage with TTL and worker affinity
- Sticky Sessions: Workers use locks to prevent race conditions during session initialization
๐ Authentication:
- JWT token extraction from cookies for team/private servers
- Automatic Bearer token injection into MCP server requests
๐ก Endpoints:
POST /llmchat/connect: Initialize session, validate config, connect to MCP server & LLMPOST /llmchat/chat: Process messages with streaming/non-streaming modesPOST /llmchat/disconnect: Cleanup session and release resourcesGET /llmchat/status/{user_id}: Query session status
3. Service Layer (mcp_client_chat_service.py)ยถ
๐ฏ MCPChatService (Main orchestrator):
Responsibilities:
- Coordinate between MCP client and LLM provider
- Manage conversation flow with tool execution
- Handle streaming and non-streaming responses
- Integrate with ChatHistoryManager for persistence
Key Methods:
initialize(): Connects to MCP server, loads tools, creates ReAct agent[^2]chat(message): Synchronous chat with complete response[^2]chat_stream(message): Asynchronous generator for streaming responses[^2]chat_events(message): Detailed event stream (tokens, tool_start, tool_end, final)[^2]
๐ง MCPClient (MCP Server interface):[^2]
Responsibilities:
- Connect to MCP servers via multiple transports (HTTP, SSE, stdio)
- Load and manage tools from MCP servers
- Handle MCP protocol communication
Key Methods:
connect(): Establish connection to MCP serverget_tools(): Retrieve available tools as LangChain BaseTool objectsis_connected: Property to check connection status
๐ญ LLMProviderFactory (LLM abstraction)
Key Method:
create(llm_config): Factory method returning configured provider instance
Each Provider Implements:
get_llm(): Returns LangChain chat model instance (lazy initialization)get_model_name(): Returns model identifier
๐พ ChatHistoryManager (History persistence):
Storage Backends:
- Redis: Distributed storage with TTL for multi-worker deployments
- In-Memory: Dict-based fallback for single-worker scenarios
Key Methods:
get_history(user_id): Retrieve user's message historysave_history(user_id, messages): Persist entire historyappend_message(user_id, role, content): Add single messageclear_history(user_id): Delete user's history
Features:
- Automatic message trimming (max 50 messages by default)
- TTL-based expiration (1 hour default)
- Conversion between dict format and LangChain BaseMessage objects
๐๏ธ Configuration Managementยถ
Configuration Flow:
All LLM configuration is managed through the Admin UI's LLM Settings:
- Admin UI: Configure providers and models with credentials
- API Request: Specify model ID (or model_id) and optional overrides
- Gateway Provider: Looks up model from database, decrypts credentials, creates LLM instance
Configuration Classes Hierarchy:
MCPClientConfig
โโโ MCPServerConfig (transport, url, auth_token)
โโโ LLMConfig (provider="gateway", config)
โโโ GatewayConfig (model, temperature, max_tokens)
โโโ Resolves to underlying provider via database lookup
Supported Provider Types (configured in Admin UI):
openai- OpenAI APIazure_openai- Azure OpenAI Serviceanthropic- Anthropic Claudebedrock- AWS Bedrockollama- Local Ollamawatsonx- IBM watsonx.aiopenai_compatible- OpenAI-compatible APIs
๐ Security Architectureยถ
Authentication:
- JWT tokens stored in HTTP-only cookies
- Automatic extraction and validation by router
- Bearer token injection for MCP server authentication
Secrets Management:
- API keys never logged or returned in responses
- Sanitization in
GET /llmchat/configendpoint - Environment variable storage recommended
Session Isolation:
- Per-user session storage with unique user_id
- Redis-based distributed sessions with TTL
- Automatic cleanup on disconnect
Input Validation:
- Pydantic models enforce type safety
- Field validators check ranges (temperature, tokens)
- URL and command validation for transport types
โก Performance Optimizationsยถ
Lazy Initialization:
- LLM instances created only when
get_llm()is first called - Reduces startup time and memory usage
Connection Pooling:
- MCP client maintains persistent connections
- Reuses connections across multiple chat messages
Streaming:
- SSE reduces latency for first token
- Improves perceived performance
- Supports real-time tool execution feedback
Chat History Management:
- Automatic trimming to max messages limit
- TTL-based expiration reduces memory footprint
- Redis caching for distributed deployments
Sticky Sessions (Multi-worker):
- Worker affinity via Redis ownership keys
- Reduces session recreation overhead
- Lock-based coordination prevents race conditions
๐งช Error Handlingยถ
Router Level:
- HTTP exceptions with appropriate status codes
- Validation errors return 400 Bad Request
- Authentication errors return 401 Unauthorized
- Service errors return 503 Service Unavailable
- Timeouts return 504 Gateway Timeout
Service Level:
- Connection errors propagated to router
- Tool execution errors captured in events
- LLM errors logged and re-raised
- Graceful degradation when Redis unavailable
Frontend Level:
- Error messages displayed in chat interface
- Retry mechanisms for transient failures
- Graceful fallback when streaming fails
๐ Observabilityยถ
Logging:
- Structured logging via
LoggingService - Debug, info, warning, and error levels
- Contextual information (user_id, provider, tools)
Metrics (potential extensions):
- Session duration
- Tool invocation counts
- Token usage per provider
- Error rates by endpoint
๐ฎ Extensibility Pointsยถ
Adding New LLM Providers:
- Create new config class inheriting from
BaseModel - Implement provider class with
get_llm()andget_model_name() - Add to
LLMProviderFactory.create()providermap - Update UI configuration forms
Adding New MCP Transports:
- Extend
MCPServerConfigwith new transport type - Update
MCPClient.connect()logic - Add validation in
MCPServerConfigvalidators
Custom History Backends:
- Implement methods:
get_history,save_history,append_message,clear_history - Replace
ChatHistoryManagerinstance inMCPChatService
This architecture ensures scalability, maintainability, and flexibility while providing a seamless user experience for AI-powered conversations with tool augmentation. ๐

